![]() |
OpenPFC
0.1.4
Phase Field Crystal simulation framework
|
Discrete field representation with physical coordinate mapping. More...
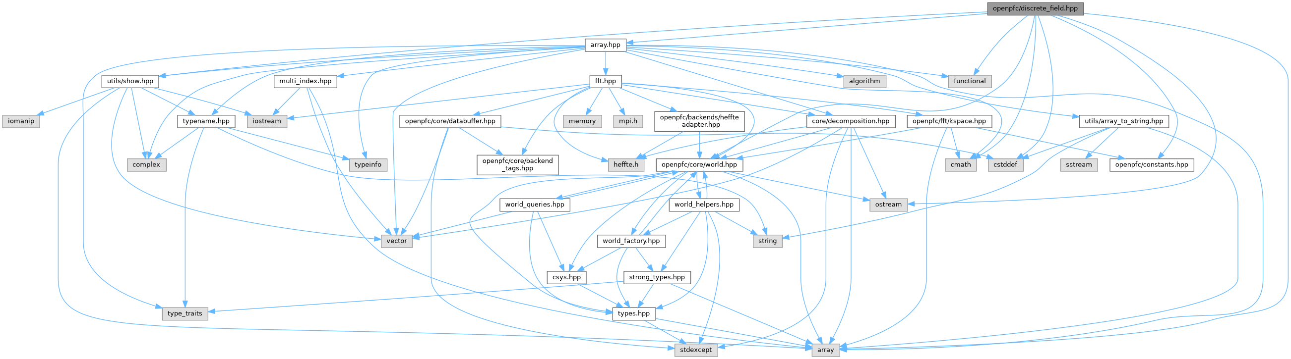
#include "array.hpp"#include "constants.hpp"#include "openpfc/core/world.hpp"#include "utils/show.hpp"#include <array>#include <cmath>#include <cstddef>#include <functional>#include <ostream>

Go to the source code of this file.
Classes | |
| class | pfc::DiscreteField< T, D > |
Functions | |
| template<typename T , size_t D> | |
| T & | pfc::interpolate (DiscreteField< T, D > &field, const std::array< double, D > &coordinates) |
| template<typename T , size_t D> | |
| const T & | pfc::interpolate (const DiscreteField< T, D > &field, const std::array< double, D > &coordinates) |
| template<typename T , size_t D, typename Function > | |
| void | pfc::apply (DiscreteField< T, D > &field, Function &&func) |
| Apply function to discrete field. | |
| template<typename T , size_t D> | |
| void | pfc::show (DiscreteField< T, D > &field) |
Discrete field representation with physical coordinate mapping.
This file defines the DiscreteField template class, which represents a discretized field with:
DiscreteField bridges the gap between:
Typical usage:
This file is part of the Utilities module, providing convenient field manipulation for initial conditions, post-processing, and analysis.
| void pfc::apply | ( | DiscreteField< T, D > & | field, |
| Function && | func | ||
| ) |
Apply function to discrete field.
| field | The discrete field. |
| func | The function to apply. |