![]() |
OpenPFC
0.1.4
Phase Field Crystal simulation framework
|
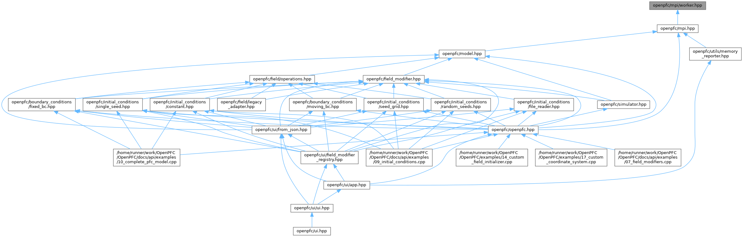
MPI worker process management. More...
#include <mpi.h>#include <iostream>

Go to the source code of this file.
Classes | |
| class | pfc::MPI_Worker |
| An MPI worker class that wraps MPI_Init and MPI_Finalize. More... | |
MPI worker process management.
This header provides the MPI_Worker class for managing individual MPI worker processes with automatic initialization and output management.
The MPI_Worker class:
This is particularly useful for applications where only rank 0 should produce console output.